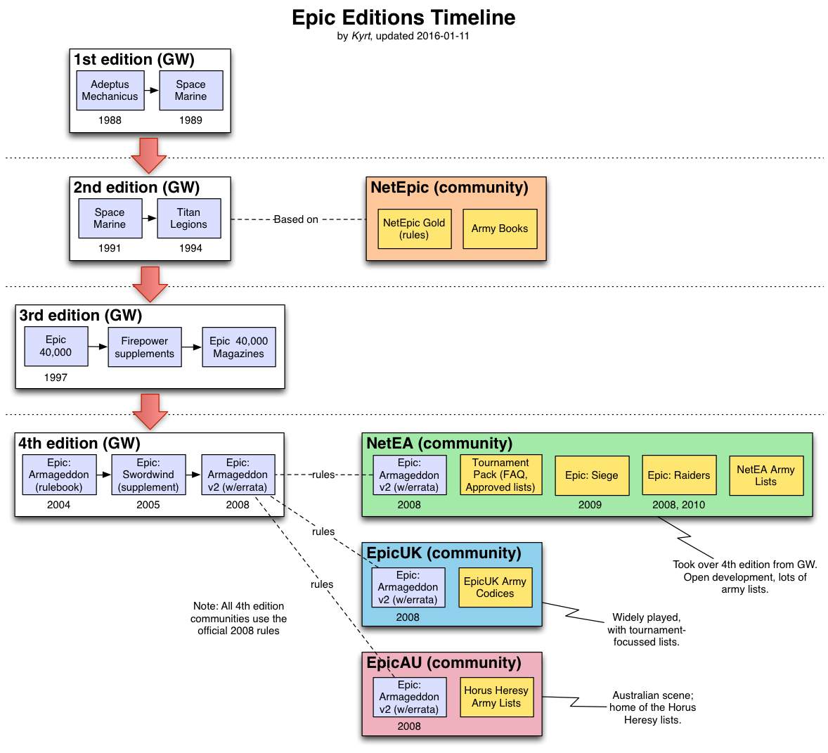
yeah all 4 editions of Epic are completely different games. They just use the same models.
a few notes about the last 3 versions:
-2nd/NetEpic: Lots of detail (down to bolters having individual attacks). Wealth of units available. Long range weapons relative to table size. Uses detachment/company cards system. Has a long track record of quality professional looking releases. Games often run longer than other versions (again, detail). Interestingly, many people have used 28mm models with this rule set as 40k is basically crap.
3rd: If you've played BFG then you basically get Epic 40k. Extremely flexible army building system. Very abstracted. Can tackle extremely large games in reasonable time and is focused on a higher level of "generalship". More of a bad rap than deserved and has some very elegant design. Introduced the suppression system into epic games.
4th: Very maneuver combat and suppression orientated. generally relies on achieving various victory conditions instead of curb stomping the opposing army. More detail than 3rd, far less than 2nd. Has a very healthy international tournament scene and considered very well balanced. Far more restricted army building system based on lists that are highly themed (eg Marine Tank Army, Mechanized Inf Imperial Guard, Defensive Siege marines, Panzer Elves

etc)
_________________
He's a lawyer and a super-villian. That's like having a shark with a bazooka!
-
I HAVE NO POINT-
Penal Legion-Fan list-
Help me make Whitescars not suck!